このページは情報量が多いため、ページ内リンクが設定されています。
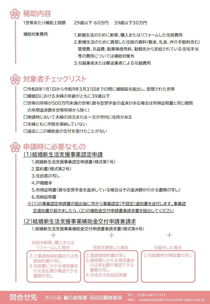
市では、結婚して新しい生活のスタートを応援するため、市内で新生活を始める新婚世帯に、新居の購入費や家賃、引越費用、リフォーム費用に補助金を交付します。


※予算額に達した場合は受付を終了しますので、あらかじめご了承ください。
婚姻を機に新婚世帯が市内で住宅を購入、賃借するための費用および引越費用、リフォーム費用
(令和8年4月1日~令和9年3月31日までに生じた住居費および引越費用の合計額)
※住居費:住宅の購入費、賃料、敷金、礼金、共益費および仲介手数料
※引越費用:新婚世帯が新居へ引越をするために引越業者または運送業者へ支払う費用
土地購入代、住宅ローン手数料、増改築費
駐車場代、入居前のクリーニング代、鍵交換代、更新手数料、光熱水費、設備購入代、火災保険料、家財保険料、契約一時金・保証金(敷金、礼金、仲介手数料と同一の性質のものと判断できる場合に限り対象)
次のすべての要件を満たす方
※貸与型奨学金の返済を行っている場合は、その返済金額を控除した額
以下の書類を総合政策課市民活躍推進係に提出してください。
市が提出書類を審査し、認定を決定した場合に、結婚新生活支援事業認定通知書を送付します。この通知書は補助金を交付することを確約するものではありません。
お手元に通知書が届きましたら、以下の書類を総合政策課市民活躍推進係に提出してください。
提出した際に予算がない場合は、補助金を交付することができませんので、ご了承ください。
市が結婚支援生活支援事業補助金交付決定通知書を送付し、交付決定額を指定の口座にお振込みします。
令和8年4月1日(水曜日)~令和9年3月31日(水曜日)
総合政策課政策推進室 市民活躍推進係
住所:さくら市氏家2771番地
電話:028-681-1113